Xylem

- Lumen: it is the hollow channel inside the Xylem which forms the main pathway for the transport of water vertically inside the plant.
- Pits: are small openings in the wall of Xylem connecting it to adjacent Xylems (Lumen to Lumen). The connection allows for redundancy of transport which is necessary for the safety of the plant. Additionally the pitted membranes filter air bubbles and contaminants.
| Xylem | Phloem |
|---|---|
| consists of dead cells | cells are alive |
| unidirectional flow | bidirectional flow |
| flow is from the roots to leaves | flow is between leaves and other plant organs |
| transports water | nutrients and water |
Xylem network
The xylem sprawl in the stem in complex manner to build networks that provide hydraulic redundancy. Eg: if the all xylem had perfectly straight paths, a localized cut or injury would sever all the vessels in that section equally.
The sprawling nature of the network means that the water can bypass the damaged or embolized area.
Network Resistance
The water rarely passes through a single lumen. In reality it flows out of the lumen through the pit, into neighbouring Lumen. As a result we get two types of resistance to flow.

-
Resistance
-
Conductivity
Note
Because of the resistance, the Hagen Poiseuelle equations over predict the velocity.
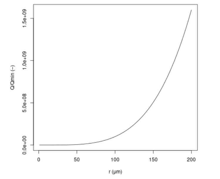
Flow scales strongly with radius
Volumetric flow rate
Where is the flow velocity in a xylem Therefore the we have:
Q\sim r^4}QUESTION
Larger radius gives way faster flow velocity. So why don’t all plant have large radii?
- larger radii means lesser number of pipes
- plants are optimised for survival under uncertainty
- above scenario is a risk for redundancy
Stability of the transport

- Metastable state: The transport of water in the Xylem is due to transpiration. That means that the water gets sucked from the top creating a negative pressure. If the walls of the Xylem don’t have air trapped (due to microscopic cracks or pits), the water remains a fluid as it is transported across the pipe.
- Cavitation: However, if the tension due to suction become high (say in dry conditions) or if there are micro bubbles trapped in the wall. The water is knocked out of the metastable state and cavitation occurs. Thus the trapped air bubbles on the wall or the dissolved air in the water expand to fill up the pipe causing.

- Embolism: is the phenomenon where the Xylem vessel is blocked due to cavitation.
Efficiency vs Safety

- Top right: wet conditions, optimized for efficiency
- Bottom left: dry conditions, optimized for safety and survival
Comparison between angiosperms and gymnosperms

Anatomy
| Angiosperms | gymnosperms |
|---|---|
| use vessels | use tracheids |
| short and wide | long and narrow |
| few end walls | many connections |
| intervessel pits (simple filter, can leak air if bubbles are large enough) | torous-margo pits (more sophisticated) |
Hydraulics
| Angiosperms | gymnosperms |
|---|---|
| low resistance due to wide conduits and less pit crossings | high resistance due to narrow conduits and many pit crossings |
| highly vulnerable to embolism | low vulnerability to embolism |
| less redundancy | high redundancy |
Comparison between Ring porous ^ diffuse-porous wood (angiosperms)
- Ring-porous
- fast growth - greedy
- conditions resource constrained
- found in tropical regions
- deal with constrained resources - seasonality + competition
- strategy: start greedy and adjust later
- Diffuse-porous
- even growth - safe
- found in Mediterranean regions (temperate forests)
- deal with reliable seasonality
- strategy: in cold regions, there is higher risk of a freezed embolism, hence the plant benefits from slow conservative growth.
Dry vs Wet regions
- Dry regions: small vessels to restrict transpiration
- Wet regions: large vessels to fight off competition